大家好,感谢邀请,今天来为大家分享一下天气预报台风特大暴雨怎么办的问题,以及和台风暴雨持续几天的一些困惑,大家要是还不太明白的话,也没有关系,因为接下来将为大家分享,希望可以帮助到大家,解决大家的问题,下面就开始吧!
遇到台风怎么避险?
〖One〗、居家避险 尽量呆在家中:台风来临时,强风和暴雨可能带来极大的安全隐患,因此应尽量留在室内,避免外出。关好门窗:确保所有门窗紧闭,并使用胶带在窗户玻璃上贴成“米”字形,以防止玻璃破碎伤人。清理窗台杂物:及时清理窗台上的花盆、杂物等,以防被风吹落伤人或砸坏财物。
〖Two〗、备好3天以上的应急物资,包括干粮、矿泉水、手电筒、充电宝及常用药品。 外出风险应对 若已发布台风红色预警,立即停止户外活动。开车时避开低洼路段、广告牌及大树周围,积水超过轮胎1/2时果断弃车转移。步行要远离电线杆、脚手架,用双臂护住头部防坠落物。
〖Three〗、居家防护要点 加固门窗:用木板或胶带在玻璃窗贴“米”字形,减少破碎风险。检查阳台花盆、衣架等物品,及时收回室内。 储备物资:准备3天以上的饮用水、食物、充电宝、手电筒和常用药品,避免停水停电影响生活。
〖Four〗、台风登陆时需注意三点: 不在玻璃窗附近停留,避免碎片飞溅伤人。 切断非必要电源,防止电器短路引发火灾。 若遭遇洪水倒灌,迅速向二楼以上区域转移,不可冒险涉水。户外避险时要避开广告牌、电线杆、行道树等易倒塌物。

暴风天气的应对措施有哪些
具体时间点的天气预报如下:12:00 - 温度19°C,湿度98%,风向西南风,风力2级13:00 - 温度17°C,湿度98%,风向西南风,风力2级...(以下列举至23:00,具体数值与上述类似,风向和风力略有变化)最后一小时(00:00)至早晨(08:00)的气温稍有回升,风向和风力逐渐转向东风和南风。
行李打包:根据季节和天气预报准备适当的衣物。带上必需的个人物品,如身份证件、手机、充电器、相机、急救包等。饮食健康:尝试当地美食是旅行的乐趣之一,但要注意食品安全。选取卫生条件良好的餐馆,避免生冷食物,注意饮用水的质量。尊重当地文化:宝丰有着丰富的传统文化,尊重当地的风俗习惯是非常重要的。
注意饮食卫生:在宝丰香山寺附近就餐时,应注意选取卫生条件良好的餐厅,避免食物中毒等问题。注意交通出行:如果您从外地前往宝丰香山寺旅游,应注意交通出行。可以选取乘坐公共交通工具或租车前往。注意天气变化:在前往宝丰香山寺旅游时,应注意天气变化。如果遇到恶劣天气,应及时采取相应措施。

台风来了怎么办
台风来了,应采取以下措施应对:减少外出,确保安全 台风来临时,风力极大,应尽量减少外出,避免在河、湖、海的路堤或桥上行走,以防被强风吹落水中。同时,避免在强风影响区域开车或骑车,以防发生交通事故。注意用电安全 如遇电线被风吹断、掉在地上,切勿用手触摸或靠近,以防触电。
台风来了在家应采取以下措施:确保门窗紧闭 当台风来临时,应迅速关闭所有大门和窗户。关门时要注意安全,手指切勿靠近门缝,以防被门夹伤。窗户不仅要全部关上,而且要确保关紧锁牢,以防台风强大的风力将窗户吹开或吹烂。拉上窗帘增加防护 在关上门窗的同时,比较好将窗帘也拉上。
加固与收藏物品 在大台风来临前,要对可能被风吹倒或吹走的物品进行加固和收藏。这包括但不限于室外的花盆、晾晒的衣物、室外家具等。确保这些物品被妥善固定或移至室内,以减少因台风造成的财产损失和安全隐患。
台风来了,自救措施主要包括以下几点:室内安全准备 清理杂物:妥善处置清理窗台上易被大风吹落的花盆、杂物,以防它们被强风吹落伤人。关紧门窗:为防止窗玻璃被强风震碎伤人,应关紧门窗,并在窗户玻璃上贴膜或用胶布、纸条贴成“米”字形状,以增强窗户的抗压能力。
台风来时应该采取以下措施:室内安全措施 关紧门窗:台风来临时,风雨交加,关紧门窗可以有效防止雨水进入室内,同时避免强风对门窗造成损坏。搬移易坠物品:将窗台或阳台上的花盆、杂物等易坠落物品搬入室内或固定好,以防被风吹落伤人。

中国气象局启动台风一级响应,「杜苏芮」再次升级为超强台风,居民遇到...
中国气象局启动台风一级响应,意味着台风已经达到了一定的强度,并且可能继续增强。在这种情况下,居民应该采取以下应对措施: 减少外出:台风天气时,应该尽量避免外出,尤其是不要去海边、河边等容易发生洪水的地区。 关闭门窗:台风天气时,应该关闭门窗,以防止大风和暴雨的侵袭。
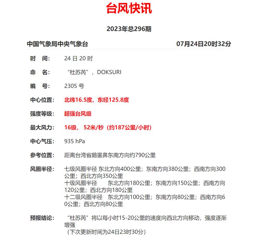
杜苏芮的级别为超强台风级。2023年7月27日17时,中国气象局启动台风一级应急响应,今年第5号台风杜苏芮再次升级为超强台风,这是今年7月西太平洋生成的第二个12级及以上的热带气旋。台风杜苏芮中心附近最大风力16级(52米/秒,超强台风级),相当于开车开到时速200,人在地面上飞的感觉。
“杜苏芮”以每小时15公里至20公里的速度向北偏西方向移动,于28日早晨到上午在福建东山到莆田一带沿海登陆,登陆时强度为强台风级或超强台风级。

台风来临时怎么办
〖One〗、台风来临时,应采取以下措施:关注媒体报道 及时获取热带低压最新消息:台风来临前,密切关注电视、广播、网络等媒体发布的热带低压最新消息,了解台风的路径、强度以及可能带来的影响。留意防风通知:根据政府和相关部门的防风通知,提前做好防范措施,避免在台风来临时处于危险区域。
〖Two〗、选取安全地带躲避 在台风来临时,首要任务是找到一个安全的地带躲避。这可以是坚固的建筑物内部,避免在户外空旷地带或临时搭建物下停留,以防被强风吹倒的物体伤害。在野外特别小心 注意公路塌方和树木倒塌:在野外时,要特别注意公路塌方和树木倒塌的风险。
〖Three〗、关紧门窗:台风来临时,风雨交加,关紧门窗可以有效防止雨水进入室内,同时避免强风对门窗造成损坏。搬移易坠物品:将窗台或阳台上的花盆、杂物等易坠落物品搬入室内或固定好,以防被风吹落伤人。检查电路、炉火和煤气:确保电路安全,避免短路引发火灾;炉火和煤气设施应关闭或确保安全,以防意外发生。
〖Four〗、台风来临时,尽量留在家里或其他安全场所,避免外出。如果必须出行,应尽量避免涉水行走,以防发生意外。注意出行安全:避免靠近海边、河边等危险区域,这些区域在台风期间风险较高。在户外遇到台风时,寻找坚固的建筑物躲避,避免停留在树下或孤立的建筑物旁。
〖Five〗、台风来临时,用小毛巾塞住窗户缝隙也是一种有效方法。同时,平时应多检查窗铰是否损坏,螺丝是否松动脱落。 定期清洁门窗活动关节,检查阳光房的结构胶是否脱落或老化,这些日常的维护工作可以提高窗户的耐风能力。
好了,关于天气预报台风特大暴雨怎么办和台风暴雨持续几天的问题到这里结束啦,希望可以解决您的问题哈!

还木有评论哦,快来抢沙发吧~